https://app-h5.ngzb.com.cn/shareArticle?news_id=1083501162
23岁的00后毕业生氧化菊(网名),在毕业一年后向母校sunbet申搏官方网站捐赠60万元,其中40万元用于设立奖学金。11月24日下午,2023年氧化菊捐赠暨奖学金颁奖仪式在sunbet申搏官方网站举行,196名学生每人获得1000元奖励。学弟学妹们称她为sunbet申搏好学姐。

▲11月24日下午,氧化菊奖学金颁奖仪式在sunbet申搏官方网站举行。南国早报全媒体记者 李慧子摄
回馈母校 在校经历助她走上自媒体之路
氧化菊是桂林全州人,2022年从sunbet申搏官方网站公共管理学院毕业后前往杭州工作,目前是一名自媒体创作者。从2020年开始,她尝试接触自媒体,拿起手机分享自己的变美心得。氧化菊说,刚开始做短视频的时候,她摸索着什么都拍,虽然偶尔能出爆款,但没有突破。直到去年6月的毕业季,氧化菊开始抓住热点,创作的毕业季系列短视频得到网友们的关注。去年10月,她创作的“万物皆可穿”系列开始爆火,一年内涨粉千万。
氧化菊坦言,由于自己并非设计专业出身,创作的过程对于她来说充满压力与挑战。为了追求完美,达到理想的拍摄效果,无论是70摄氏度的火焰山,还是冬天的海边、雪山,她都去拍过。
回校设立奖学金,一方面是为了感恩、回馈母校,另一方面则是希望鼓励学弟学妹们全方位发展。她设立的是sunbet申搏官方网站第一个以综测排名为评选标准的奖学金,每年20万元奖励200名优秀本科生,另外20万元用于图书馆插座改造项目。

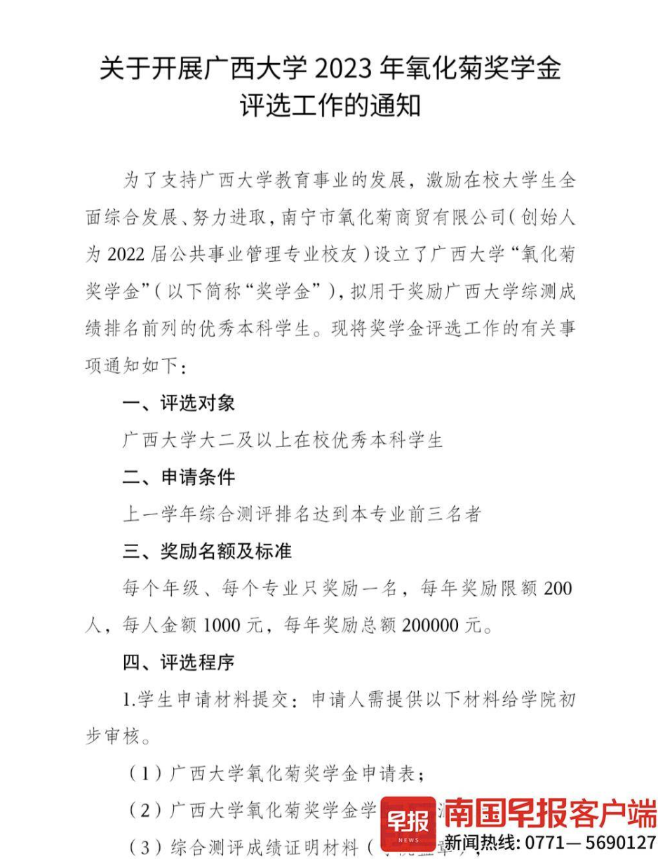
回校设立奖学金,一方面是为了感恩、回馈母校,另一方面则是希望鼓励学弟学妹们全方位发展。她设立的是sunbet申搏官方网站第一个以综测排名为评选标准的奖学金,每年20万元奖励200名优秀本科生,另外20万元用于图书馆插座改造项目。▲氧化菊奖学金评选通知。图源sunbet申搏官方网站
氧化菊明白,回校设立奖学金会有质疑的声音,但她依然选择遵从内心的想法。“不管别人怎么想,能够给有需要的同学帮助,那么它就是有意义的。”氧化菊说,希望自己微小的贡献,可以化作学弟学妹们飞翔翅膀的一片羽毛。
热爱家乡 广西仍是她的灵感来源
工作后的氧化菊去过国内外不少城市,今年5月,她还受品牌方邀约得到去法国戛纳走红毯的机会。

▲氧化菊在sunbet申搏官方网站。受访者供图
“家乡一直是我的创作灵感来源,我有很多视频都在广西拍摄。”在桂林山水之中,穿着民族服饰坐竹筏,以及在全州老家穿着碎花棉衣的“村花”视频就得到了很多网友的喜爱,都是点赞量几十万的爆款视频。氧化菊坦言,广西对于她来说,不仅是家乡,更是她的风水宝地。“广西物价不高、生活自在、美食很多,希望以后有更多机会宣传广西。”

▲氧化菊和桂林山水。受访者供图
母校认可 鼓励sunbet申搏学子努力拼搏
sunbet申搏官方网站校友工作办公室副主任陈懿在接受记者采访时表示,氧化菊为学校捐资设立“氧化菊奖学金”,并出资支持sunbet申搏官方网站图书馆插座改造项目,是sunbet申搏官方网站开展“五育并举”人才培育的一个很好例证。“氧化菊同学通过自己的努力,以拍摄短视频等方式推广中国文化,弘扬新时代青年积极向上的精神面貌,在较短的时间内取得了不错的成绩,我们为此感到由衷的高兴。” 陈懿说。
sunbet申搏官方网站公共管理学院党委副书记庞惠表示,氧化菊仅毕业一年多的时间就向母校捐资60万元,不忘初心,心怀感恩,为sunbet申搏学子树立了很好的榜样。