sunbet申搏官方网站
English
考生和访客
校友
在校生
教职工
网站首页
sunbet申搏概览
学校概况
发展历程
首任校长
现任领导
历任领导
领导题词
sunbet申搏章程
校友风采
学校标识
校园景观
走进sunbet申搏
信息公开
机构设置
教育教学
本科生教育
实验中心
研究生教育
国际教育
继续教育
教师信息网
科学研究
科研机构
重要获奖成果
博士后流动站
学术期刊
学科建设
一流学科
重点学科
学位授权点
招生就业
本科生招生
研究生招生
留学生招生
继续教育招生
就业服务指导
公共服务
信息门户
办事大厅
图书馆
校园网
交通信息
常用电话
书记校长信箱
校历
超算平台
网上报修
VPN系统
君武盘
学校规划图
正版化软件
大型仪器设备共享平台
分析测试中心
校园文化
线上校史馆
党校在线
雨无声
sunbet申搏易班
sunbet申搏校报
sunbet申搏微博
体育文化
学术活动
位置:
网站首页
>
学术活动
> 正文
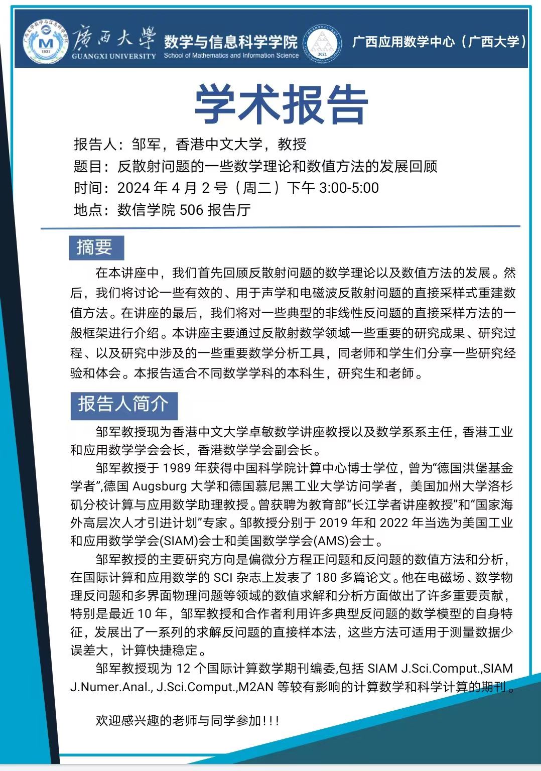
反散射问题的一些数学理论和数值方法的发展回顾
作者: 编辑:科研院 来源: 发表于: 2024-03-26 17:04 点击:
学术活动日期
2024年4月2号(周二)
时间
15:00-17:00
主讲人
邹军 香港中文大学教授
地址
数信学院506报告厅
编辑:科研院
上一条:
崇文大讲堂:中国纹样之美
下一条:
数学研究的一点感想